KORE
Overview
Nowadays, people tend to buy everything on their mobile device, including vinyl records. With this fictitious vinyl record store “KORE”, users can “see” the sleeve and “listen to” samples as if they were in the store.
The usability test aims to know if users can smoothly add record to wishlist and make purchase afterwards.
Role
UX & UI Designer
Tools
Adobe XD
Illustrator
Useberry
Deliverables
Wireframes
Prototype
Usability Test
Usability Test
Streamline User Journey
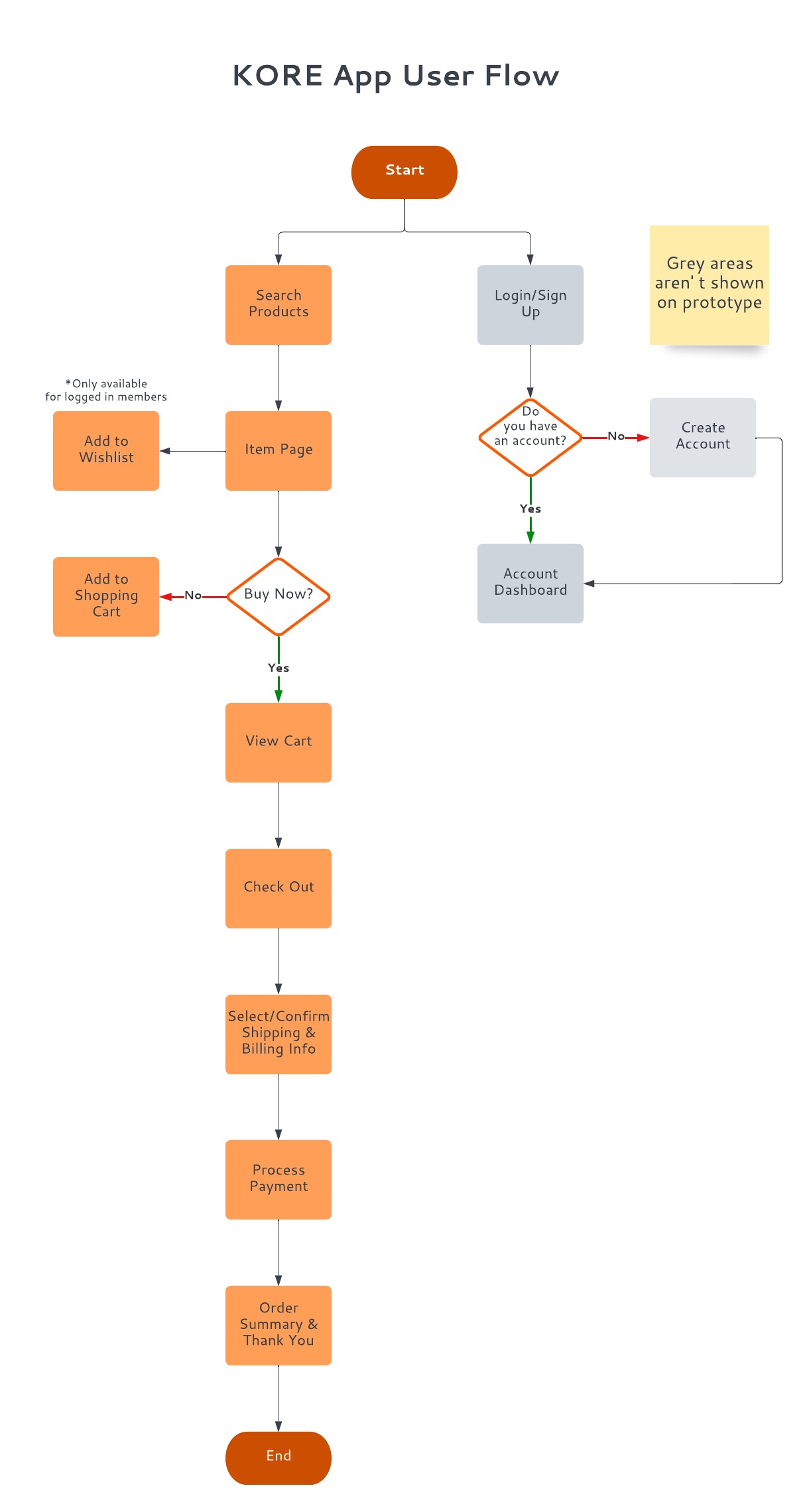
There are two tasks designed for the project.
1. Add a vinyl record to favourites
2. Purchase a vinyl record
Based on the tasks, I’ve simplified the process to create user flows that allows users to complete the tasks at ease. Meanwhile, I put emphasis on designing clear and easy navigations. For example, users can share, add a record to cart or favourite by clicking kabab menu next to the album while browsing the list, and those options are also available in the single album page.
Unmoderated Usability Testing
- Method: To have a thorough assessment on users’ interactions and feedbacks to the prototype, I conducted unmoderated usability test with Useberry, by which there was no live observer present and every participants were remotely using desktop to complete the tasks.
- Participants: 9
- Test Results: There were 8 participants successfully completed the tasks, with one participant dropping out due to failing to add a record to favourites. In the meantime, duration to complete task 1 was also much longer than that of task 2.
Findings 
Ensure Clear Objective & Common UX Writing
- Pain Point 1: Unclear objective given to participants.
- Pain Point 2: Font size and kebab menu being too small to click on
- Pain Point 3: The term “Wishlist” being misunderstood
According to the heatmaps and feedback, it is found that both participants that failed to complete task 1 were resulted from lacking the last step - which is clicking the favourite(wishlist) icon on main navigation to view the list.
The problem lies in HOW I provided the objective and instruction. I should have either set it as a completion of the task after they successfully added the record to the wishlist, or delivering clear objective by asking participants to view the wishlist.
It is pointed out by participants that the kebab menu's drop down menu is too small for them to click on.
There are 2 participants mentioning that the icon for wishlist could be altered, as they couldn't relate the heart icon to wishlist.
Insights
UX Writing Matters
By analyzing results from the usability test, I've enlarged the components and optimized task instructions accordingly. However, the naming issue for wishlist has triggered my curiosity and interests in going a little bit further.
After doing a research, instead of changing the icon, I decided to alter the wording from “wishlist” to “favourites”, and keep the original heart icon. As many people do regard the label “wishlist” as a way to share gift ideas with others, and some people even take it as being greedy or inappropriate.
Meanwhile, the icon for wishlist hasn’t been unified. Product UIs have applied checklist icon, heart icon, and bookmark icon to demonstrate “wishlist”. In this case, it could still be misleading no matter which icon I choose to replace the heart.
With this in mind, I’ve noticed the importance of UX writing, as a single naming of navigation could affect overall user experience.
Could be Minor, but Valuable
This is the first usability testing I conducted, which was basic and flawed, but it also reminded me of the fact that every UX and UI design should always start and end with users.
Starting with conducting user research and creating persona, all the way to usability testing and optimization, UI & UX design needs to be validated by users so it could truly come to live.
I deeply appreciate users that make time and efforts to participate and provide feedback, as minor issues could be fatal if being unaware of.